内容资讯
2026 SIAL西雅展E3馆:链接全域渠道,打响休闲食品突围“关键一战”

行业增长放缓、渠道碎片加剧、出海挑战未知…在这个充满变量的时代,食品饮料品牌需要的不仅是一场展会,更是一个能直达未来增长的核心枢纽。
2025年中国休闲零食市场在存量竞争中呈现出两极分化趋势:一方面,高端会员店和即时零售渠道同比增长超过30%;另一方面,传统商超渠道面临挑战。这样的市场环境迫使品牌必须面对一个现实问题:如何以最高效率同时触达所有关键渠道和决策者?
#1 行业转折点
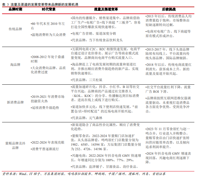
流量或渠道变革带来新机遇
数据显示,2019年-2024年,国内休闲零食市场规模从万亿元增长至1.2万亿元,但年增长率已经从双位数放缓至个位数。
如今,品牌竞争从单纯的产品竞争,演变为“产品+渠道+营销+供应链”的综合较量。传统渠道流量分散,新兴渠道门槛提高,海外市场规则陌生——每个环节都充满挑战。
很多品牌面临着更大的压力:没有足够的资源全面铺开渠道,没有足够的声量吸引大型采购商注意,没有足够的信息把握海外市场脉搏。
2025年,零食量贩、高端会员店、即时零售加速发展,这些渠道业态不仅是销售增长点,更是品牌认知度和消费者忠诚度的新战场。然而,对许多品牌而言,逐个突破这些渠道的时间成本和资源投入令人望而却步。

每个渠道都有自己的特性,硬折扣超市通过精简SKU和优化供应链,提供极致性价比;高端会员店则通过严格的选品标准和会员服务体系,为高品质产品背书;即时零售渠道凭借30分钟送达的便利性,成为冲动消费和应急需求的首选。
这些渠道对品牌的筛选标准各不相同,但有一个共同点:它们都在寻找能够满足其特定消费者需求的优质产品。对于品牌而言,这意味着需要针对不同渠道制定差异化的产品和营销策略。
与此同时,2024年以来,国内食品饮料品牌出海成为新趋势。东南亚休闲零食市场销售额已超过200亿美元,整体规模已达到中国的30%左右,并且成长性更高。然而,出海之路充满未知。每个国家的消费习惯、法规政策、渠道结构都有所不同,品牌需要专业指导和人脉资源才能降低试错成本。
在这样的背景下,2026 SIAL西雅国际食品展不再仅仅是一个展示产品的平台,而是品牌应对复杂市场环境的战略支点。

#2 展会价值
锚定品牌价值最大化 信任构建的“场景效应”
在数字化日益普及的今天,线下展会却保持着独特的价值与吸引力。尤其国际化的食品饮展会作为头部品牌聚集地,自带流量,因此往往会吸引来自世界各地的参展商和各个渠道的专业买家,展会现场人头攒动已是常事。
这种流量聚集效应不是偶然现象,而是基于多重商业逻辑的必然结果,线下展会提供了线上不可替代的多维感官验证和直接沟通场景。买家可以亲眼观察、亲手触摸、亲口品尝产品,与决策者面对面深入洽谈,这种基于真实体验和即时互动建立的信任,是达成交易和长期合作的基础,也是展会人流涌动的根本动力。
可以说,展会为企业的新产品的测试与反馈提供了即时平台。在展会环境中,品牌可以在几天内收集到来自不同市场、不同渠道专业人士的直观反馈,这种效率远超传统的市场调研方式。
不仅如此,展会作为高度集中的商业对接平台,在短短几天内,参展商可以接触到来自全国乃至全球的经销商、零售商、餐饮企业等各渠道买家,这种高效性是其他任何渠道难以比拟的。
对于参展商而言,衡量展会成功的关键指标之一就是商业对接的效率与质量。展会E3休闲食品综合馆不仅特别规划了“Match me供需对接区”,还汇集了来自全国各地的硬折扣采购负责人、高端会员店买手团队、即时零售平台选品采购负责人以及东南亚等重点海外市场的专业买家采购团队。
品牌可以通过展前线上匹配系统,提前预约与目标买家的会面,确保展会期间的时间得到最大化利用。这种精准对接的模式,远比传统的“地毯式”拜访更为高效。
一站式触及全渠道买家 助力品牌全渠道拓展
在当今的商业环境中,渠道的力量对于品牌的成功至关重要。
以SIAL西雅国际食品展的明星展商为例,三只松鼠从依赖电商平台,逐渐向全渠道转型,包括开设线下门店、拓展商超渠道等,截至2024年末,公司线下门店累计开设333家。公司也开始切入折扣零售赛道,2024年10月,三只松鼠宣布收购“折扣超市”品牌爱折扣;2025年6月21日,三只松鼠与量贩零食企业零食优选签署战略合作协议。2025年6月20日,三只松鼠首家自有品牌全品类生活馆——“三只松鼠生活馆·阳光之城店”在安徽芜湖正式开业,商品覆盖米面粮油、生鲜蔬果、现制烘焙等多种品类覆盖,据品牌官方披露,开业三天,店内销售额突破100万元,累计接待约25000人次。
专业观众的质量与数量直接决定了展会的商业价值,而SIAL西雅国际食品展(上海)的强势优势就是几乎涵盖食饮全产业链流通渠道的专业买家,包括大型商超、连锁便利店、区域性零售龙头、批发经销商等十数个渠道,通过面对面与买家沟通交流,品牌将进一步实现全国渠道网络的拓展与深化,找到更多合作共赢的伙伴。



这些买家除了电商直播领域的领军企业如天猫国际、美团和辛选集团等;商超零售便利店行业的佼佼者,如山姆、沃尔玛、盒马、物美、fudi、便利峰、钱大妈和华润万家等;此外,还有进出口和供应链领域的专业买家,如广东嘉荣供应链管理有限公司、帝玖供应链(上海)有限公司等。
不仅如此,SIAL西雅展通过严格的观众审核机制,尤其作为专业的食品饮料展,展会规定未满18周岁未成年人和70周岁及以上的非专业人士无法入场,确保了参观者的专业性和采购意向。
对于希望在存量市场中突围的品牌而言,参加2026 SIAL西雅展意味着一次难得的集中突破机会。在这里,品牌可以在三天内快速触达原本需要数月甚至数年才能建立的渠道网络。
对于还在观望的品牌而言,错过这次机会,可能就意味着错过了与未来主要增长渠道直接对话的最佳时机。毕竟,在存量竞争的时代,渠道和买家的注意力,本身就是最稀缺的资源。
立即行动,咨询并预定
2026 SIAL西雅国际食品展
最后可售展位!
扫码查看2025年展会精彩瞬间

